Ablaufgestaltung
Home Nach oben Inhalt Aktuelles Umfrage Persönliches Kurse KFM Organisationslehre Personalwirtschaft BWL Kommunalrecht Links Gästebuch Impressum
          

         

 

 

Unverzweigte Abläufe

„Die einfache Ablaufstruktur entsteht dadurch, dass die Verrichtungen durch einfaches Hintereinanderschalten miteinander verbunden werden. Hierbei ist die Ausgabe der vorangegangen Verrichtungen die Eingabe für die nachfolgende Verrichtung.“
[1]


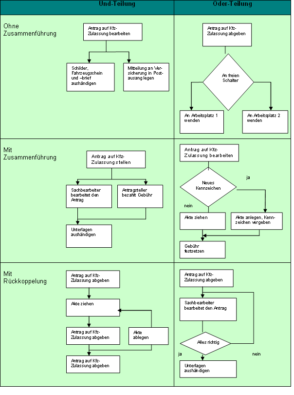
Verzweigte Abläufe

Bei verzweigten Abläufen besteht die Möglichkeit einer "Und-Strukturierung", d.h. parallelen Abläufen oder einer "Oder-Strukturierung", d.h. alternativen Abläufen.

Rückkoppelungen können auch vor- , aber auch nachgeschaltete Stufen weitergegeben werden.

Einzelne Stufen in einem Prozess können auch zusammengeführt werden.

Abbildung / Quelle: Klaus Deckert „Organisationen organisieren“, 2. Auflage, Seite 174

 

horizontal rule

[1] Klaus Deckert „Organisationen organisieren“, 2. Auflage, Seite 174

 

 

Stand: 26.04.2009